浙江艺术学校(浙江艺术职业学院附中)2026年招生简章

2026-03-04

浙江艺术学校(浙江艺术职业学院附属中专)创办于1955年,是一所以舞台表演类专业为特色的公办综合性中等艺术学校,曾先后五次被教育部、文化部评为“国家级重点中专”。2002年经省政府批准成立浙江艺术职业学院,浙江艺术学校作为学院附中保留,并随学院迁至滨江区省级高教园。校园环境幽雅,交通便捷,硬件设施一流。

学校注重加强师资队伍建设,从中专到高职70年办学过程中名师荟萃,有京剧表演艺术家盖叫天、越剧表演艺术家姚水娟、昆剧表演艺术家周传瑛、王传淞、竹笛艺术大师赵松庭、音乐教育家周大风等。涌现出一大批杰出校友,如越剧表演艺术家茅威涛,戏剧导演杨小青,著名影视演员周迅,舞蹈家山翀,民族器乐名家詹永明、吴蛮,形象设计师毛戈平, 青年歌唱家钟丽燕,青年舞蹈家殷硕,青年越剧演员陈丽君、李云霄等。

2026年六年制中专面向全国招收小学应届毕业生84人,三年制中专面向全国招收初中毕业生65人。三年制中专和六年制中专文化教学执行教育部普通中学课程标准,使用普通中学教材,高中阶段开设语文、数学、英语、政治、历史、地理等(文科类)课程,参加全省统一学考选考和高考,专业学习按专业培养方向开设专业课程,致力于为全国高等艺术院校输送优质生源。历届中专毕业生中,有大批学生考入北京舞蹈学院、中国音乐学院、上海音乐学院、中央音乐学院、浙江音乐学院、中央戏剧学院、上海戏剧学院、中国戏曲学院、中国美术学院等国内知名本科院校及其他综合类艺术院校。

2026年中高职一体化五年制面向省内招收初中毕业生266人。中高职一体化五年制学生实行专业和文化“中职三年+高职两年”一体的教学形式,毕业时获得高职(专科)文凭。中高职一体化五年制实现了中等职业教育与高等职业教育的有机衔接,为培养学生职业素养和职业能力创造了良好的条件,毕业生因专业技能突出而受到社会广泛认可。近年来各项教学成果显著,学生中有1000多人次获得省厅级以上奖项100余项,在省内外享有良好声誉。

学校设立了“雏鹰助飞”培养资助项目,对新入学的舞蹈表演专业中专段男生实行专项补助。

图片
图片

 

01、招生专业和计划

图片

 

02、报考条件

1.热爱祖国,拥护中国共产党的领导,遵纪守法,具备学习相关专业的基本素养和条件;

2.身心健康,无任何不适宜集体学习、生活的疾病与缺陷;美术类专业考生应具有基本的美术知识,无色盲;

3.报考六年制中专的学生必须为小学应届毕业生;报考三年制中专及中高职一体化五年制的学生必须为初中毕业生,出生日期要求在2009年9月1日以后,其中表演类专业一般要求男生身高170cm、女生身高160cm以上;

4.普通高中、中等职业学校的在册学生不得报考。

 

03、报考时间及办法

(一)报名及初试时间:

2026年1月25日—4月19日 

(二)报名办法:微信扫描二维码完成网上报名。

图片

请考生务必完整、正确、如实填写报名信息(通讯地址必须填写邮寄录取通知书的地址),选择初试报考点,并上传以下资料:

1.考生近期1寸免冠证件照(须为标准电子版证件照,底色不限。不可使用手机拍摄或翻拍的照片);

2.考生身份证正面照片或户籍本人页照片;

3.小学、初中应届毕业生上传《学籍证明》,初中往届生上传《毕业证书》。

《学籍证明》模版下载地址:https://zhaosheng.zjvaa.edu.cn/a/202516/841.shtml。

(三)完成网上报名并资料上传完成后,在规定时间到初试报考点参加专业初试。为方便省外考生,学校开通“线上初试”通道,考生在4月19日前将初试视频上传系统,视频上传要求见https://zhaosheng.zjvaa.edu.cn/a/202614/933.shtml。线上初试和线下考点初试任选其一。

(四)进入复试的考生,在报名系统中自行查看,并下载打印《复试通知单》。考生凭《复试通知单》参加专业复试和文化考试。六年制中专舞蹈表演(中国舞)实行三试,参加三试名单在复试结束后在报名系统中自行查看。

(五) 报考绘画和文物修复与保护专业的考生完成网上报名并上传考生本人美术作品、缴费后,直接进入复试。报考绘画和文物修复与保护专业的考生不能兼报其他表演类专业,但可互相兼报。舞蹈表演(中国舞)和舞蹈表演(国际标准舞)不能兼报。

每个专业初试报考费40元。

 

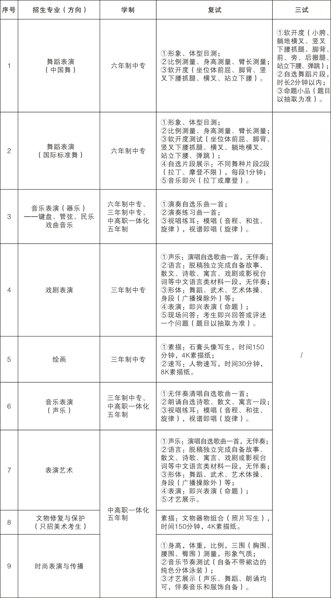
04、专业考试内容

图片
图片

 

05、 专业及文化考试安排

1.专业复试(三试)和文化考试的具体日程安排、考试着装要求将于4月中旬在学校微信公众号和招生官网另行公布,请考生密切关注。

2.小学段考生参加复试(三试)后,须参加学校组织的综合素质能力评价,主要考察考生知识、艺术素养及观测、判断、推理等学习能力。综合素质能力评价作为合格性考试,成绩不计入总分。

初中段考生参加复试限报两个专业,文化考试由学校组织,考语文、数学、英语三门。初中文化考试复习提纲在招生网公布。

复试费每个专业80元。

 

06、录取办法

1.根据专业特点、考生情况和实际需求,六年制中专在综合素质能力评价合格的情况下,划定专业合格分数线。三年制中专和中高职一体化五年制划定专业和文化合格分数线。未达到合格分数线的考生不予录取。

2.六年制中专上线考生按专业成绩由高到低进行录取。遇专业成绩末位同分时,依次按专业总分(所有评委赋分总和)、组织评委对同分考生再次考评后的成绩高低排名。

3.三年制中专和中高职一体化五年制上线考生按综合成绩由高到低进行录取。遇综合成绩末位同分时,依次按专业成绩、文化成绩、语文、英语、数学的成绩高低排名。

4.三年制中专按照专业成绩占50%、文化成绩占50%比例折算;中高职一体化五年制综合成绩按照专业成绩占60%、文化成绩占40%比例折算(戏曲表演(越剧)中高职一体化五年制除外)。

5.戏曲表演(越剧)中高职一体化五年制综合成绩按照专业成绩占70%、文化成绩占30%比例折算。

6.所有考生都按照分数优先,结合志愿的原则录取,如果考生兼报的两个专业都符合拟录取要求,以志愿填报顺序来确定拟录取。考生最终只能被一个专业拟录取。

7.六年制中专各专业(音乐表演除外)在公布拟录取名单阶段,须提交三甲医院以上的体检报告(含肝功能,心脏,血,尿常规,脊柱全长正位,膝盖正位、侧位片,骨龄及内外科常规检查)。体检不符合表演类专业要求者不予录取。

 

07、学费标准及奖助学办法

1.学费按省发改委核定的最新标准执行,具体缴费方式另行通知。

2.根据我校《学生奖学金实施办法》,品学兼优的学生每学年均能获得学校奖学金。

3.学校设立了“雏鹰助飞”培养资助项目,对新入学的舞蹈表演专业中专段男生实行专项补助。

 

08、就业或升学

1.入学我校六年制中专的学生,完成初中三年学业后,学校将统一组织文化考试。如达不到相应成绩要求,不得直升高中段学习,学生可自主转学或参加我校当年相应专业中高职一体化五年制招生考试。

2. 中高职一体化五年制学生完成三年高中学业后,须经考核合格方可转段升入高职(大专)阶段继续学习。

3. 订单班学生录取后,须与委培单位和学校签订三方定向培养协议;学生毕业后择优考取委培单位事业编制;未被录取学生,将自主升学或就业。

 

09、其它事项

1.凡报考资料造假、报考年级不符合要求、考试违纪或他人替考者一律取消录取资格,并视情况通报考生所在学校和当地考试机构。

2.除钢琴外,其他乐器、画具由考生自备;音乐类演唱、演奏均须背谱。考试中,考官可根据情况指定考生作片段表演。

3.舞蹈类伴奏音乐请务必使用U盘存储的MP3文件。请不要使用手机作为伴奏音乐,存储媒介手机带入考场作违纪处理。

4.请考生严格按照学校发布的考试着装要求参加考试。

5.新生入学后,将对新生有关情况进行复检,如发现不符合条件或有舞弊行为者,取消其入学资格,退回原籍。根据国家有关规定,所有表演类专业,实行试读制,试读期为一年。经试读证明不适合表演类专业学习的学生将作转专业或转学等安排。

6.学校将视情况保留对相关考试内容、方式、时间地点等调整的权利,请关注我校招生网相关信息。

 

10、咨询电话

15968875795

返回资讯列表